Skip to content

Module 7: AI产品经理的Harness落地指南

你的目标:在公司推进工具提效、需求流程提效,年终有实际成果汇报。

7.0 行业趋势:对PM的冲击(来自SF湾区一线观察)

"Builder"角色的崛起

UI设计师、UX研究员、产品负责人、开发者之间的界限正在坍塌。一个新角色正在涌现:Builder —— 端到端拥有问题,用Agent弥补自己缺乏的技能。

  • PM不会前端 → 但能用Agent交付一个可工作的UI变更
  • 设计师 → 推的是代码而非仅仅是Mockup
  • 创始人 → 在团队介入前已原型化完整功能

现在重要的不是你的职位头衔,而是你能否判断输出:这个diff该不该进产品?它正确吗?它与其他部分一致吗?

瓶颈从实现转向产品战略

当实现变便宜时,糟糕的战略变得更贵:

  • 慢速实现曾经吸收弱决策(因为来不及做完所有事)
  • 快速实现移除了这个缓冲
  • 团队现在可以比以前更快地交付低质量战略

结果:产品质量现在更多取决于优先级纪律,而非实现速度。

PM人数问题

15个工程师配3个产品人员已经足够,甚至可能太多。旧的1PM对5-7工程师的比例假设PM是业务意图和技术执行之间的翻译层。当Agent消除了大部分翻译成本后,PM的价值完全向上游转移。

7.0b Evals取代PRD:AI产品经理的新核心技能

传统PM的核心产出是PRD(产品需求文档)。但在AI产品中,PRD无法定义"好"——因为AI输出是概率性的,无法用确定性规格说明。

"Evals are the new PRD." —— Hamel Husain

从PRD到Eval的翻译

PRD元素Eval等价物
用户故事测试用例(Data)
验收标准评分函数(Scores)
功能规格任务定义(Task)
上线标准最低分数阈值
版本迭代Eval分数趋势

一个Eval的三要素

Eval = Data + Task + Scores

Data:  代表性输入样本(来自真实用户场景)
Task:  Agent需要完成的具体操作
Scores: 自动评分函数(精确度、完整度、安全性、延迟...)

Eval成熟度四阶段

阶段描述PM动作
Vibe Check手动看几个输出,"感觉还行"记录你的直觉判断标准
Structured Eval50+测试用例 + 自动评分将直觉转化为评分函数
CI Eval每次Harness变更自动跑Eval集成到CI/CD流水线
Continuous Eval生产流量持续采样评测建立告警 + 反馈闭环

PM的每周Eval节奏

周一:检查上周Eval分数趋势,标记退化
周中:从客户反馈中提取新测试用例,扩充Eval数据集
周五:用最新Eval结果决定下周优先级

距离原则: PM的价值在于缩短"用户真正要什么"和"工程指标测什么"之间的距离。Eval就是这座桥——PM定义评测标准,工程优化达标方案。

7.0c Anthropic的AI产品管理方法论(来自Cat Wu)

Anthropic产品负责人Cat Wu的核心论点:当模型能力指数级进化时,传统的长期路线图是浪费。

四个实战原则

原则含义实操
快速实验 > 长期规划6个月后模型能力完全不同,现在的限制可能不存在2周冲刺验证 → Demo → 决定是否继续
Side Quest文化鼓励团队成员在主线之外探索新想法每个Sprint留10-20%时间做Side Quest
Demo和Eval > 文档原型+评测比产品文档更有说服力PM也要能写Eval、跑Demo
用新模型重访旧功能之前因模型限制放弃的功能,新模型可能轻松解决每次模型升级后,重新测试被搁置的需求

角色模糊化

在AI-native团队中:

  • 工程师做产品决策(因为他们最先看到模型能做什么)
  • PM写Eval和原型(不再只写文档)
  • 设计师推代码(不再只推Mockup)

"做简单有效的事"(Do the simple thing that works): 不要为模型的当前限制写复杂workaround。如果一个功能现在模型做不好,等下一个模型版本再试,而不是堆积技术债。

7.0d 吴恩达的速度方法论

Andrew Ng在2026年"Building Faster with AI"演讲中的核心观点,对PM有直接影响:

三个关键判断

  1. 具体的想法买来速度: 越具体的需求描述,AI执行越快。模糊的"加个导出功能" vs 具体的"在SBOM列表工具栏右侧添加CSV导出按钮,调用现有export_json模式"——后者让Agent快10倍。

  2. 代码不再是珍贵资产: AI能快速生成代码意味着:抛弃和重写的成本大幅降低。PM不要害怕"浪费"之前写的代码,迅速迭代才是正确策略。

  3. PM就是新瓶颈: 工程师速度提升10倍后,PM的需求供给速度成为限制因素。Ng的观察:最好的团队配比已经接近 1 PM : 0.5 工程师(而非传统的1:5-7)。

快速反馈策略组合

策略用途
内部试用(Dogfooding)团队先用自己的产品
A/B测试用数据而非直觉决策
快速原型48小时内出可交互Demo
Eval驱动迭代用分数而非感觉判断改进

Ng的警告: 如果你不了解AI技术能做什么,你就无法做出正确的架构决策。PM必须具备"对AI可行性的直觉",这比以往任何时候都重要。

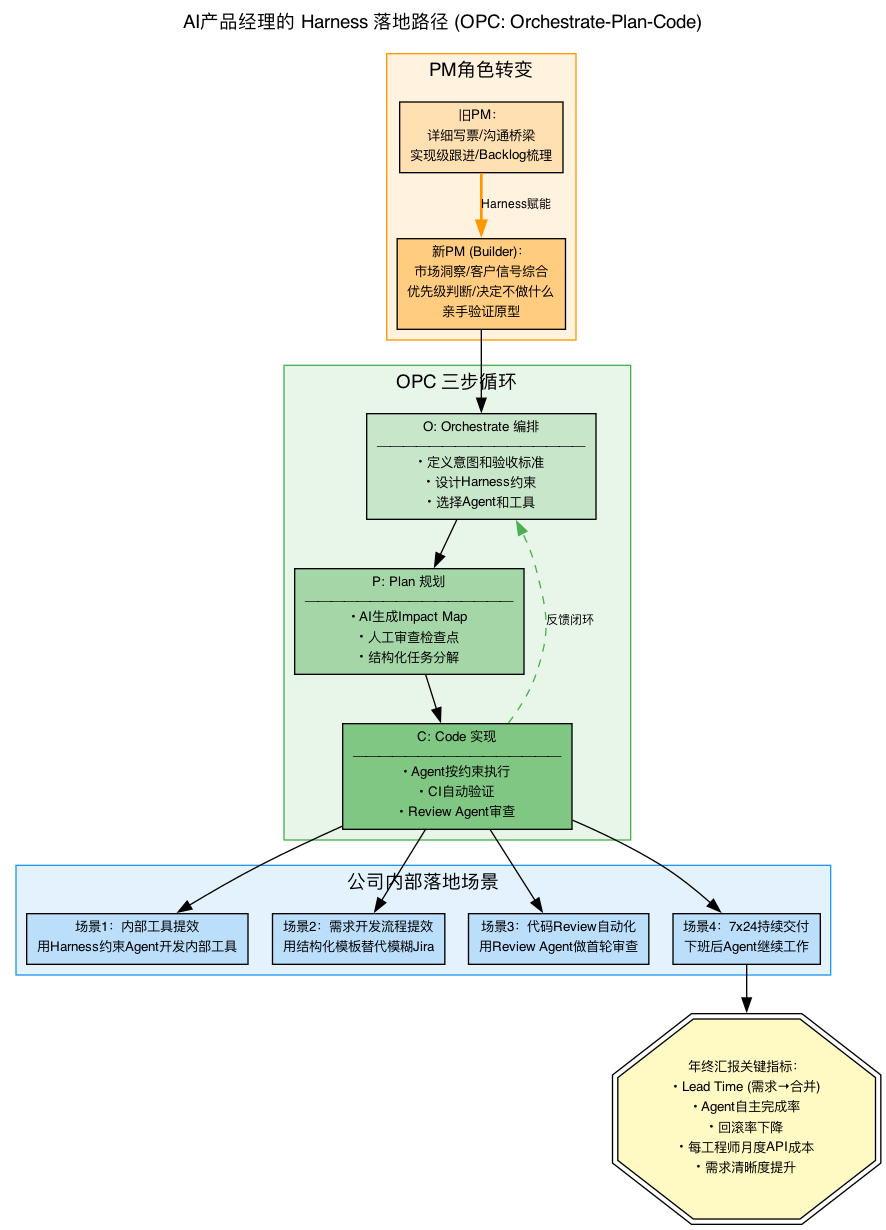
7.1 PM角色转变与OPC

PM OPC 工作流

📐 查看Graphviz源码 (07-pm-opc-workflow.dot)
dot
// 见 dots/07-pm-opc-workflow.dot

7.2 PM工作的变与不变

收缩的工作

  • 详细的ticket翻译
  • 作为沟通桥梁的Backlog梳理
  • 实现级别的跟进

增长的工作

  • 市场理解和客户信号综合
  • 在更快工程吞吐量下的优先级管理
  • 决定不做什么 (这比以前更重要10倍)

核心判断

实际问题不是"模型能做这个吗?"而是"这里一个静默错误的成本是多少,检测它的成本有多低?"

7.3 落地30天Playbook

Week 1-2: 试水

  • 选一个Harness(Windsurf/Cursor/Claude Code),不要选多个
  • 添加最小指令文件(AGENTS.md)
  • 要求所有Agent PR必须过CI + 自动Review
  • 设置单次会话成本告警

Week 3-4: 建规则

  • 回顾2周内所有被revert/返工/拒绝的Agent PR
  • 从实际失败模式中建立guardrails,不是假设的
  • 每周一起Review Agent合并的PR
  • 从真实失败中更新流程

持续迭代的节奏

频率动作
每周Review Agent导致的回归;将top1重复错误转为规则;检查Issue是否够清晰
每月重新分级自主性层次;删除死规则和过时指令;审计功能速度vs影响
每季重新评估工具栈/权限模型/成本结构/PM配比

7.4 自主性分级

不是所有PR需要同等审查。从全面审查开始,只在有证据时下调:

级别描述示例
Tier 1全自主格式化、简单文档更新
Tier 2CI验证 + 抽查标准CRUD、测试用例
Tier 3必须人工Review核心业务逻辑、API变更
Tier 4多人Review安全相关、支付、数据迁移

7.5 关键度量指标(年终汇报用)

指标含义怎么量
Lead Time从Issue到合并PR的时间Jira/GitHub时间戳
Agent自主率无人干预完成的任务比例标记Agent PR
重开/回滚率Agent修改的回滚比例Git log分析
浪费工作率30天内被revert或未使用的功能追踪合并后状态
Issue清晰度Agent无需澄清就能执行的比例对话轮次统计
月度Agent API成本每工程师的Agent成本API账单
客户信号→交付周期从客户反馈到功能上线端到端追踪

7.6 公司内部推广话术

给你的老板/同事解释Harness Engineering:

"我们不是在用AI替代开发者。我们是在建设一个结构化的环境,让AI在这个环境中能够可靠地产出高质量代码。就像工厂流水线——不是工人不重要,而是流水线让工人的产出更稳定、更可预测。

Harness的核心是用确定性包裹概率性——通过上下文管理、架构约束和反馈闭环,确保AI不会跑偏。OpenAI自己就用这种方法让Agent写了100万行代码,LangChain用同样的模型通过改善Harness把性能提升了25%。"

7.7 🔬 Lab 7: 制定你的落地计划

任务:

  1. 写一份1页的"Harness Engineering 30天试点计划"
  2. 选择一个公司内部的痛点场景
  3. 设计完整的七层架构
  4. 定义成功指标
  5. 准备一个5分钟的演示方案

Karaithy Wiki · 个人知识库